Schlichte Weisen op. 76

Schlichte Weisen op. 76 Bd. IV

for voice and piano

Content
Creation
Komponiert in Leipzig, Nr. 40 im Sommer 1907, die übrigen im Juni/Juli 1909
Status
Dedication

Performance medium
Voice; Piano

Original work
Versions

1.

Reger-Werkausgabe Bd. II/5: Lieder V, S. 97–116.
Herausgeber Knud Breyer und Stefan König.
Unter Mitarbeit von Christopher Grafschmidt und Claudia Seidl.
Verlag Carus-Verlag, Stuttgart; Verlagsnummer: CV 52.812.
Erscheinungsdatum Oktober 2024.
Notensatz Carus-Verlag, Stuttgart.
Copyright 2024 by Carus-Verlag, Stuttgart and Max-Reger-Institut, Karlsruhe – CV 52.812.
Vervielfältigungen jeglicher Art sind gesetzlich verboten. / Any unauthorized reproduction is prohibited by law.
Alle Rechte vorbehalten. / All rights reserved.
ISMN M-007-33910-4
ISBN 978-3-89948-463-2.

No. 37 Heimat


Category
Text template
First edition

Template edition

Copy shown in RWA: DE, Karlsruhe, Max-Reger-Institut/Elsa-Reger-Stiftung.


Annotations

Note: In keinen der Gedichtbände Falkes aufgenommen.

Note: Die Textvorlage der Nr. 43 (Brunnensang) findet sich in Jugend auf derselben Seite wie Heimat.


No. 38 Das Mägdlein und der Spatz


Work

Das Mägdlein und der Spatz

Note: Slawisches Lied

Category
Text template
First edition
unknown

Template edition

Annotations

Note: Weitere Informationen zu diesem Text waren nicht ermittelbar.


No. 39 Abendlied


Category
Text template
First edition

Template edition

Used for comparison purposes in RWA: First edition

Copy shown in RWA: DE, Karlsruhe, Max-Reger-Institut/Elsa-Reger-Stiftung.


Annotations

Note: Der Erstdruck erschien ohne Angabe des Textdichters. Ob Reger diesen in der (verschollenen) Stichvorlage genannt hatte, die Angabe jedoch in der Stecherei versehentlich vergessen wurde, oder ob Reger eine Vorlage nutzte, die keine Information zum Textdichter enthielt, ist nicht bekannt.


No. 40 Wunsch


Category
Text template
First edition

Template edition

Copy shown in RWA: DE, Karlsruhe, Max-Reger-Institut/Elsa-Reger-Stiftung.


Annotations

No. 41 An den Frühlingsregen


Category
Text template
First edition

Template edition

Copy shown in RWA: DE, Leipzig, Universitätsbibliothek, Lit.germ.31490.

Note: Aus diesem Band stammen die Textvorlagen von Op. 76 Nr. 22, 41 und 42 sowie Op. 111a Nr. 1.


Annotations

Note: In der Erstausgabe innerhalb der Sektion “Natur”.

Note: Dem Band Abendgluten hatte Reger bereits die Vorlage des Lieds Des Kindes Gebet op. 76 Nr. 22 (siehe RWA Bd. II/4) entnommen.


No. 42 Der Postillon


Category
Text template
First edition

Template edition

Copy shown in RWA: DE, Leipzig, Universitätsbibliothek, Lit.germ.31490.

Note: Aus diesem Band stammen die Textvorlagen von Op. 76 Nr. 22, 41 und 42 sowie Op. 111a Nr. 1.


Annotations

No. 43 Brunnensang


Category
Text template
First edition

Template edition

Copy shown in RWA: DE, Karlsruhe, Max-Reger-Institut/Elsa-Reger-Stiftung.


Annotations

1. The genesis and publication

In the summer of 1907, thus at the same time that Reger was working on the third volume of his Schlichte Weisen, he composed the song “Wunsch” (“Wish”) to a poem by Otto Michaeli from his Maulbronner Liederbuch (“Maulbronn Songbook”), a set of fictitious mediaeval songs that he had only recently published.1 It is uncertain whether or not Reger had intended this song from the outset for his Schlichte Weisen. It was first published in the music supplement of the Neue Musik-Zeitung on 31 October 1907,2 though the fourth volume of the Schlichte Weisen, where it is given as no. 40, was only published two years later, in September 1909. The reasons for this are biographical.

On 8 July 1907, Reger wrote to Henri Hinrichsen, his friend and the owner of the publishing house C.F. Peters in Leipzig, proposing that they should enter into “an even closer relationship” (Letter to Henri Hinrichsen of 8 July 1907), despite his being committed exclusively to the publishing house of Lauterbach & Kuhn. It was natural that Hinrichsen should have understood this as an offer to change publishers. So he drew up a corresponding contract, which Reger then signed, probably unaware of the legal situation. Lauterbach & Kuhn, however, insisted on their right of first refusal to his works and threatened both legal action and claims for damages, should Reger breach his contract with them. The lawyers for both publishers proceeded to trade barbs until November 1907. The result was a new contract between Reger and Lauterbach & Kuhn, though their relationship was now in tatters.

Reger’s new, revised contract with Lauterbach & Kuhn, effective as of 1 January 1908, brought him both greater financial security and an escape clause. But it also brought restrictions with it. His obligations to them now included “offering a volume of ‘Schlichte Weisen’ (op. 76) containing at least six songs of this type, or a series of six recital pieces for violin and piano or piano and cello of easy to medium difficulty, every year [...]”3 Reger took his time over his next volume of Schlichte Weisen, only completing it in the summer of 1909. Instead, he first composed his Sechs Vortragsstücke (Six recital pieces) for violin and piano op. 103a. He also made choral arrangements of songs from earlier volumes of the Schlichte Weisen.4 In late autumn 1908, Reger’s publishing situation took a surprising turn when Lauterbach & Kuhn sold their publishing house to Edition Bote & Bock in Berlin. This also meant that Reger’s publishing ties were also transferred without his consent.5

In a letter dated 17 February 1909, Reger announced to his new publisher that he would be continuing with his Schlichte Weisen in the current year. [See letter to Bote & Bock (Hugo Bock) of 17 February 1909] Initially, however, he did not assign any priority to the project, despite it being a binding aspect of his contract. Instead, he gave Hugo Bock the manuscript of “Wunsch” (no. 40) the following April, along with the permission to publish it if he wished.6 At this time, he still wasn’t considering incorporating it into the Schlichte Weisen. It was only in a letter dated 9 July 1909 that he suggested expanding his new instalment of op. 76 to include “the song that I dedicated to you ¼ a year ago”, to make it “7 numbers”. (Both quotations taken here from Reger’s letter to Bote & Bock (Hugo Bock) of 9 July 1909) For his texts, Reger reverted to proven authors, namely Gustav Falke and L. Rafael (the latter being a pseudonym for Hedwig Kiesekamp). He took Rafael’s poems “An den Frühlingsregen” (“To the spring rain”) and “Der Postillon” (“The postilion”, nos. 41 and 42) from the poetry collection Abendgluten (“Nighttime glow”),7 from which he had already drawn for the second volume of his Schlichte Weisen. He apparently found Gustav Falke’s “Heimat” in the magazine Jugend (“Youth”). It was printed there on the same page as “Brunnensang” (“Song at the well”, no. 43) by Bernhard Flemes.8 Reger had an external reason for composing his Abendlied (no. 39)9 from Albert Sergel’s Ringelreihen, a collection of poems for children, namely the imminent birth of Hans-Joachim Hinrichsen.

Reger was able to send his publisher the manuscripts for the fourth volume of his Schlichte Weisen already on 16 July. He instructed them: “please do not engrave them in the order in which they appear in the manuscript” (Letter to Bote & Bock (Hugo Bock) of 16 July 1909) and enclosed the numbering he wanted. As his fee, Reger suggested “according to our contract, 6 x 300 = 1800 marks in total”, (Letter to Bote & Bock (Hugo Bock) of 16 July 1909) thereby explicitly waiving any payment for “Wunsch”. After receiving the proofs, Reger expressed his disappointment with the quality of the engraving: “[...] I must ask you to warn Roeder to engrave things more carefully! There’s no need for so many mistakes in these simple ‘Schlichte Weisen’ [...]. – All the same, it is not necessary to send me new proofs of all these things; however, I urgently request that your proofreader should monitor the corrections of the errors I have indicated very precisely!” (Reger’s letter to Bote & Bock (Hugo Bock) of 27 August 1909) Reger also asked for his manuscripts to be returned. (Reger’s letter to Bote & Bock (Hugo Bock) of 27 August 1909) Reger presumably also had the proofs of the transposed versions submitted to him to check. He was insistent that these should be based solely on the proofs of the original edition as corrected by me [...] (not the manuscripts)”. (Reger’s letter to Bote & Bock (Gustav Bock) of 14 September 1909) Volume IV of the Schlichte Weisen, for high and low voice, were announced in December 1909, both as individual songs and gathered together in one album per vocal range.10 The text underlay was given in German and English.

As with his previous volumes of the Schlichte Weisen, these songs are dedicated to women from Reger’s personal circle. In addition to his wife Elsa (“Heimat”, “Homeland”, no. 37) and Martha Hinrichsens (“Abendlied”, no. 39), these include the wives of friends and patrons, such as Linda Anschütz (“An den Frühlingsregen”, no. 41) and Hedwig Beer (“Das Mägdlein und der Spatz”, “The maid and the sparrow”, no. 38).11 There are also dedications to women with whom Reger was connected through his music. Bertha Sensburg, known as Berthel, was the dedicatee of “Wunsch” (“Wish”), no. 40; she was the foster sister of Reger’s wife and his piano pupil when he was a student back in Wiesbaden. “Der Postillon” no. 42 and “Brunnensang”, no. 43, are dedicated to the singers Gertrud Fischer-Maretzki and Anna Erler-Schnaudt respectively. Erler-Schnaudt performed the latter song on 10 November 1910 in Munich, while Fischer-Maretzki included “her” song in her repertoire in 1909 and 1910.

2.

Translation by Chris Walton.


1
Otto Michaeli, Maulbronner Liederbuch. Lieder des Klostermönchs Myrtillus von Maulbronn weiland Wolfgang von Weiler an die Gräfin Lucinia von Helfenstein 1523, Stuttgart 1907, p. 30.
2
Neue Musik-Zeitung vol. 29 (1907/08), no. 3 (31 October 1907), music sup- plement, pp. 1–2.
3
Contract as cited in Max Reger. Briefe an die Verleger Lauterbach & Kuhn, Teil 2, hrsg. von Herta Müller, Bonn 1998 (= Veröffentlichungen des Max-Reger-Institutes/Elsa-Reger-Stiftung Karlsruhe, vol. 14), pp. 318ff.; here: p. 320.
4
Reger also arranged “Herzenstausch” op. 76 no. 5 for unison children’s choir, while his friend, the pianist Henriette Schelle, the arrange- ments for mixed chorus of “Mein Schätzelein” op. 76 no. 14, “In einem Rosengärtelein” op. 76 no. 18 and “Minnelied” op. 76 no. 21.
5
Reger was informed about the sale of Lauterbach & Kuhn merely by means of a registered letter from them, dated 25 November 1908. He protested about this to Bote & Bock: “We composers aren’t just ‘chattels’!” (letter to Bote & Bock of 13 January 1909)
6
See letter to Bote & Bock (Hugo Bock) of 17 February 1909. Reger’s claim that it was still unpublished (letter from Reger to Hugo Bock of 14 April 1909), ignores the fact that the song had already been published as a journal supplement (siehe Neue Musik-Zeitung vol. 29 (1907/08), no. 3 (31 October 1907), music sup- plement, pp. 1–2).
7
L. Rafael, Abendgluten. Gedichte. Vierte Sammlung, Leipzig 1901, pp. 11 and 146.
8
See Jugend 14 (1909), p. 308.
9
Albert Sergel, Ringelreihen. Kindergedichte, Rostock 1907, p. 31.
10
See Hofmeister’s Musikalisch-literarischer Monatsbericht vol. 81, no. 12 (December 1909), pp. 378f.
11
Reinhold Anschütz was a member of the management board of the Leipzig Gewandhaus, and Ludwig Beer was a member of the festival committee for the 1910 Reger Festival in Dortmund. The former was the dedicatee of Reger’s Piano Trio op. 102, the latter of his Piano Quartet op. 113.

1. Reception of the Schlichte Weisen op. 76 vols. III–VI

Reger’s third volume of Schlichte Weisen, published in September 1907, continued a successful series that he had begun back in 1904.212 Lauterbach & Kuhn’s advertising brochure Künstlerische Hausmusik moderner Meister (“Art music for the home by modern masters”) stated the following: “The secret of the great success that the ‘Schlichte Weisen’ achieved immediately after publication lies in part in their relative simplicity (which distinguishes them from the modern art song that is almost inaccessible to a broader public) and in part in the genuinely German emotional content with which Max Reger, with his rich poetic sensibility, has infused in them. The combination of these two qualities makes the ‘Schlichte Weisen’ a treasure trove for the true music lover and indispensable to the music library of every art-loving German family.”1

As in the case of the first two volumes, III and IV were also published as complete sets and in individual editions, with versions for high, medium and low voice, and underlaid with the text in German and in English. The publisher’s aim was to ensure the songs’ widest possible distribution. And in this, they succeeded. The first volume of op. 76 was published in a print run of 4,200,2 for which Reger had proposed a fee of 400 marks. [See his letter to Lauterbach & Kuhn of 18 February 1904] For the second volume, Lauterbach & Kuhn offered Reger 1,875 marks, which he himself reduced to 1,550. [See his letter to Lauterbach & Kuhn of 3 July 1905] For the third volume, which contained just six songs where the previous two had contained 15 each, Reger was paid 1,000 marks. [See the table with fees in Reger’s letter to Lauterbach & Kuhn of 19 July 1907] The print-run of volume III can no longer be determined, but the increased fee paid to the composer indicates that his publisher now had higher expectations for turnover and profits. In the case of the “Mariä Wiegenlied”, probably Reger’s most popular song from vol. VI of the Schlichte Weisen, his publisher (now Bote & Bock) was able to claim in an advertisement of circa 1920 that they had sold “more than 100,000” copies.3

The reception of the first two volumes of Schlichte Weisen was largely dependent on concert performances, for “their popularity [...] seems to have had an impact on the sales of the sheet music [...].”4 “Waldeinsamkeit” (“Woodland solitude”, no. 3), “Wenn die Linde blüht” (“When the linden tree blossoms”, no. 4), “Mein Schätzelein” (“My little darling”, no. 14, “Glück” (“Happiness”, no. 16), “In einem Rosengärtelein” (“In a little rose garden”, no. 18) and “Des Kindes Gebet” (“A child’s prayer”, no. 22) proved to be especially popular. Contemporary statistics show that these songs enjoyed far more performances than any of the songs of volumes III and IV. Only “Von der Liebe” (no. 32) enjoyed similar popularity, followed by “Reiterlied” (no. 34), “Frühlingsregen” (no. 41) and “Der Postillon” (no. 42). Otherwise, the songs from the fourth volume in particular (nos. 37–43) tended to receive few performances in the concert hall. It is possible that by transposing “Das Wölklein” (no. 33 in vol. III) from D-flat major into C major – making it easier to perform – Reger had himself taken into account this shift from the concert hall to domestic music-making.5

The earliest known performance of any songs from the third volume of the Schlichte Weisen was on 10 October 1907, just one month after their publication. Anna Erler-Schnaudt sang “Gottes Segen” (no. 31) and “Reiterlied” (no. 34) at a recital in Munich, accompanied by Paul Aron. However, she does not ever seem to have given any concert performance of the two songs that Reger dedicated to her, namely “Mittag” (no. 35) and “Brunnensang” (no. 43). In terms of concert performances, the most popular songs from the third volume proved to be “Mittag” (no. 35) and “Schelmenliedchen” (no. 36).6 The genre piece “Reiterlied” (no. 34) was also popular.7

In contrast to volumes I–IV, complete performances of Aus der Kinderwelt were the norm on account of the songs having a common theme. On 30 November 1910, all eight songs were performed for the first time. The venue was the Singakademie in Berlin; Gertrud Fischer-Maretzki sang, accompanied this time not by Reger but by Frieda Kwast-Hodapp. In addition to Fischer-Maretzki, Vally Friedrich-Höttges and Sanna van Rhyn also took the whole cycle into their repertoire, performing it throughout Germany. It was rare for individual songs from this collection to feature on concert programmes. The exceptions include “Zwei Mäuschen” (“Two little mice” no. 48), “Ein Tänzchen” (“A little dance” no. 49), “Knecht Ruprecht” (“Servant Rupert”, no. 50) and “Die fünf Hühnerchen” (no. 51), all songs that possessed a quaintness or a distinctive quality that also attracted the praise of the critics. On occasion, “Klein Marie” (no. 44) and “Lutschemäulchen” (“Lollipop mouth” no. 45) were performed too. Reger also wrote an arrangement for concert performance of “Klein Marie” for violin and piano (op. 103c).

Aus Christas und Lottis Kinderleben (vol. VI) was unable to build on the success of Aus der Kinderwelt and we have no evidence of these songs ever having been performed as a group. “Mausefangen” (no. 58) and “Zum Schlafen” (no. 59) were performed on their own more frequently. Above all, however, this sixth volume of Reger’s Schlichten Weisen contains his most popular song of all, “Mariä Wiegenlied” no. 52, which featured on 18 concert programmes between 1912 and 1916 alone, and of which his publisher Bote & Bock was able to claim in the aforementioned advertisement that it was “the most popular encore song in concerts of the best-known women singers”.8

Reviewers showed great interest in the first two volumes of Schlichte Weisen, published in 1904 and 1905 respectively, because Reger had undergone a radical stylistic shift in them.9 But no such discussion was necessary about his subsequent volumes III and IV. In fact, it seems as if a certain weariness had set in among the critics. After a concert on 25 October 1909 in Heidelberg in which Gertrud Fischer-Maretzki and Reger performed songs from volume IV for the first time, the reviewer of the Heidelberger Tageblatt wrote: “In these ‘simple melodies’, except for the ‘Postillon’, a tender, almost overly tender mood prevails throughout. [...] This group [of songs] made less of an impact because they are too homogenous in how they move in the pianissimo regions. One shouldn’t hear them too often.”10 Arthur Smolian also wrote that, given Reger’s “tirelessness in expanding his op. 76”, it would be “less distressing” if these new Schlichte Weisen were here “heard for the last time”.11

But things turned out very differently with the fifth volume. The emphasis on children gave these songs a new focus. In the Deutsche Zeitung, Georg Schünemann wrote after their first performance in Berlin: “Reger has composed these charming verses by J. Trojan, M. Boelitz and Victor Blüthgen so prettily that they are more likely to delight the little ones in a domestic setting. How beautiful is the folksy melody of ‘Klein Marie’, how endearing the velvety soft ‘Schlaf ein’! And how the ‘two little mice’ dance a dainty minuet, while ‘Knecht Ruprecht’ stomps along with his heavy motif in the bass, and even ‘The five little chickens’ quarrel and make up. All this is quite deliciously encapsulated in the music. I got into a real Christmassy mood when hearing these little songs, and people will surely buy one or the other piece from the publisher to play to their own children. You’ll have to be a decent pianist for this, because the piano part is composed in Reger’s well-known, bold manner. But anyone who can perform these pieces as beautifully as Mrs Fischer-Maretzki will give the little ones double the pleasure.”12 Schünemann also wrote: “The concert hall certainly isn’t the right place for these pieces.”13

Reger’s singers were not at all deterred by this, as is proven by the many documented performances of these songs. And their success proved them right. When Sanna van Rhyn sang Aus der Kinderwelt in Dresden on 18 February 1912, “The tumultuous applause, which was often disruptive and made the postludes inaudible, meant that ‘Klein Marie’, ‘Schlaf’ ein’, ‘Zwei Mäuschen’, ‘Ein Tänzchen’ and ‘Die fünf Hühnerchen’ all had to be encored.”14 The reviewer of the Nordwestdeutsche Morgenzeitung, however, who reviewed a recital of van Rhyn’s in Oldenburg, found that there were “almost too many children’s songs”.15

Reger subsequently refrained from continuing his series of Schlichte Weisen and from then on fulfilled his contractual obligation to his publisher by composing recital pieces for instruments. He also explored to the full the potential of the most popular song from the Schlichte Weisen. In 1915, he created versions of “Mariä Wiegenlied” for voice and piano, for voice and organ and for piano alone as a song without words (though with text underlay).

2.

Translation by Chris Walton.


1
Lauterbach & Kuhn, Künstlerische Hausmusik moderner Meister, [Leipzig], 1907, p. [2]. – Spaced letters in the original.
2
See the autograph draft of a list of contents for the first volume of the Schlichte Weisen, Max-Reger-Institut, Karlsruhe, shelfmark: D. Ms. 23.
3
Advertisement by Bote & Bock for the separate edition of “Mariä Wiegenlied” op. 76 no. 52, inserted on p. [4].
4
RWA vol. II/4, p. XXI.
5
Reger’s engraver’s copy (Österreichische Nationalbibliothek, Vienna, shelfmark: Mus. Hs. 3377) is still in D-flat major. He had an employee of his publisher transpose the song into C major (this version is held by the Münchner Stadtbibliothek, Musikbibliothek, shelfmark: M1 980/38). – See the edition in the appendix to this volume.
6
Clara Rahn sang both songs in Jena on 17 December 1907, Tilly Cahnbley-Hinken in Leipzig on 21 January 1908, while Anna Maria Lenzberg sang them at several concerts in the Rhineland in spring 1916. Gertrud Fischer-Maretzki also took these two songs into her repertoire, but sang them in different programmes. See in detail Ingeborg Schreiber, Max Reger in seinen Konzerten, Teil 2, Programme der Konzerte Regers, Bonn 1981. See also RWA online www.reger-werkausgabe.de/context-events.html.
7
Martha E. Orthen in Dresden on 28 April 1908, Erica Hehemann in Düsseldorf on 5 October 1910 and Irma Koboth in Nuremberg on 14 October 1915.
8
Advertisement by Bote & Bock for the separate edition of “Mariä Wiegenlied” op. 76 no. 52, inserted on p. [4].
9
RWA vol. II/4, pp. XX–XXII.
10
Dr. Sch., “1. Konzert des Bachvereins”, in Heidelberger Tageblatt vol. 27, no. 250 (26 October 1909) – copy in the Max-Reger-Institut, Karlsruhe.
11
Arthur Smolian, “Reger-Abend des Ševčik-Quartetts”, in Leipziger Zeitung no. 303 (30 December 1909), pp. 4343f.; here: p. 4343.
12
Georg Schünemann, “Aus den Konzertsälen”, in Deutsche Zeitung, 4 December 1910 – copy in the Max-Reger-Institut, Karlsruhe.
13
Georg Schünemann in another review with almost the exact same wording, in Die Musik, vol. 10 (1910), no. 6, pp. 384f., here: p. 385.
14
Kz., “Moderner Liederabend von Sanna van Rhyn”, in Dresdner Neueste Nachrichten, 21 February 1911, p. 2.
15
G.S., “Reger-Konzert im Kasinosaal”, in Nordwestdeutsche Morgenzeitung, 17 April 1912 – copy in the Max-Reger-Institut, Karlsruhe.

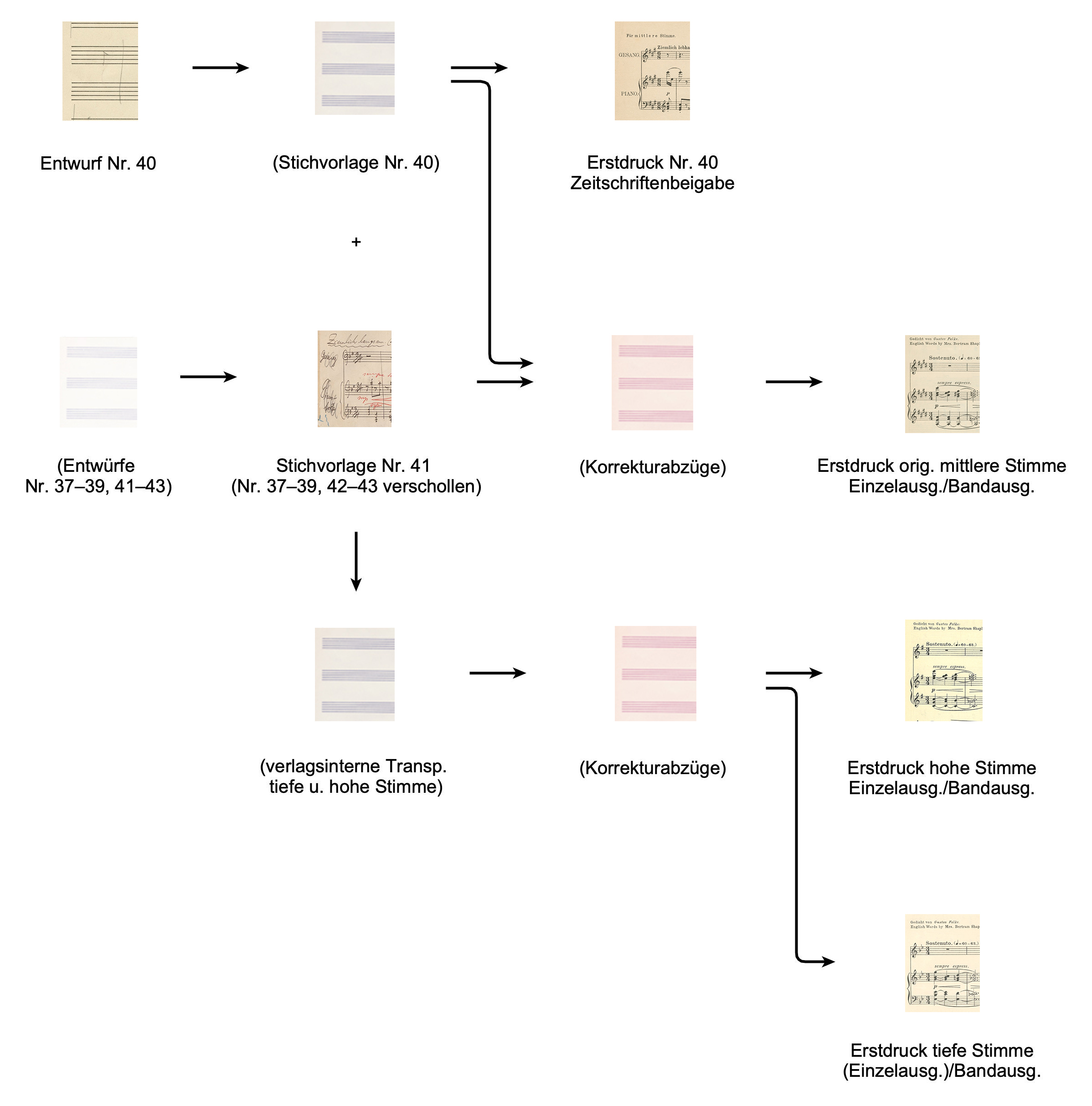
1. Stemma

Die in Klammern gesetzten Quellen sind verschollen.
Die in Klammern gesetzten Quellen sind verschollen.

2. Quellenbewertung

sDer Edition liegt als Leitquelle der Erstdruck der Bandausgabe zugrunde. Eine Einzelausgabe der Originalausgabe für mittlere Stimme konnte nur für Nr. 43 (Brunnensang) ausgemacht werden (Widmungsexemplar für Anna Erler-Schnaudt); sie ist mit der Bandausgabe identisch. Lediglich von Nr. 41 (An den Frühlingsregen) ist eine autographe Stichvorlage erhalten, die als Referenzquelle herangezogen wurde und insbesondere im Bereich der Vortragsanweisungen relevant war. Bei der Herausgabe der Lieder in Fassungen für tiefe und hohe Stimme (Einzelausgaben und Bandausgabe ebenso zeitgleich) war Reger wiederum in den Herstellungs- und Korrekturprozess eingebunden und nahm wohl auch Änderungen vor, jedoch deutlich weniger als noch für die transponierten Ausgaben von Band III (siehe op. 76 Bd. III – Quellenbewertung). Die wenigen offensichtlichens Fehlerkorrekturen aus diesen Erstdrucken für tiefe und hohe Stimme wurden übernommen (siehe Lesartenverzeichnis).1

Der Erstdruck der Nr. 40 () als Zeitschriftenbeigabe, der vermutlich von derselben Stichvorlage hergestellt wurde wie der spätere Erstdruck des Sammelbandes (s.o.), zeigte an einigen Stellen eine gegenüber dem Sammelband überlegene Lesart. Keine Rolle für die Edition spielte der erhaltene Entwurf der Nr. 40.

3. Sources

  • Entwurf zu Nr. 40 (E)
  • Stichvorlagen Nr. 37–40, 42–43 (verschollen)
  • Stichvorlage Nr. 41 (SV)
  • Erstdruck Nr. 40 als Zeitschriftenbeigabe (ED-Z)
  • Erstdruck Nr. 37–43, Einzelausgaben (ED-E)
  • Erstdruck Nr. 37–43, Bandausgabe (ED-S)
  • Erstdruck Nr. 37–43 für hohe Stimme, Einzelausgaben und Bandausgabe (EDhoch-E bzw. EDhoch-S)
  • Erstdruck Nr. 37–43 für tiefe Stimme, Einzelausgaben und Bandausgabe (EDtief-E bzw. EDtief-S)
Fremdbearbeitung
  • Nr. 42 für Singstimme und Orchester von Richard Sahla

1
Auch von diesem Band gab Theodor Prusse nach 1919 von ihm revidierte Titelauflagen für alle drei Stimmregister heraus. Zur Einordnung dieser Ausgaben siehe op. 76 Bd. III – Quellenbewertung.
Object reference

Max Reger: Schlichte Weisen op. 76 Bd. IV, in: Reger-Werkausgabe, www.reger-werkausgabe.de/mri_work_01114.html, version 4.0, 18th December 2025.

Information

This is an object entry from the RWA encyclopaedia. Links and references to other objects within the encyclopaedia are currently not all active. These will be successively activated.